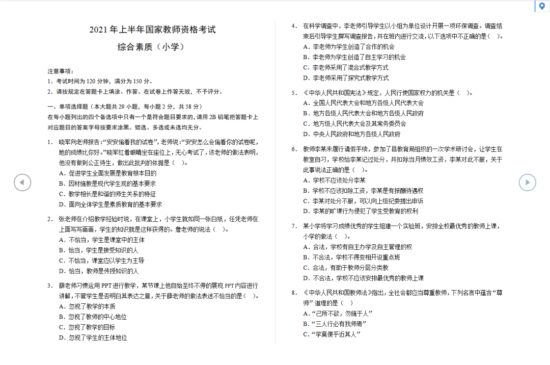
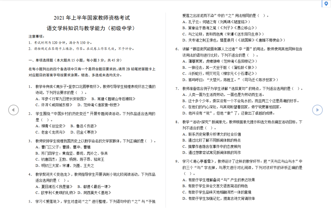
23下教资笔试9月16日笔试,最后二十几天时间,同学们一定抓紧时间至少刷3套真题,简历错题本,抓住薄弱环节,重点突击!中小幼三学段各科真题试卷如下:
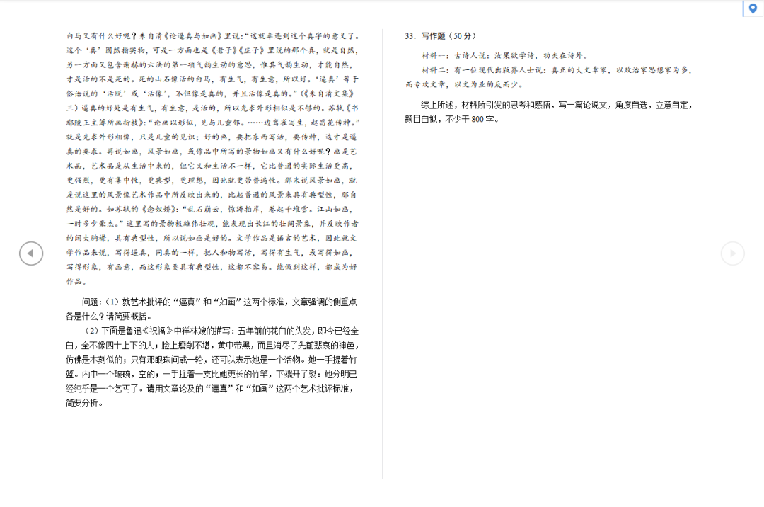
临近考试,很多初次报考的同学,更多的都在咨询关于考试试卷及答题卡样式,毕竟人生**次考,提前了解心里更有底!拿到试卷**件事就是填好姓名、座位号、准考证号(用黑色钢笔或中性笔)、贴上条形码,其次才开始做题。笔试单选题一定要用2B铅笔,主观题要把答案写在答题卡对应的答题框里面,超过答题框将不予给分。作文是科一的重中之重,小学、幼儿要求是800字,中学是1000字,考生记得把握好考试时间,下面是作文写作纸。作文格子1200空,每200字会有字数提示,每个字和每个标点都占一个空格,提前要练好字体,不要写的太潦草。
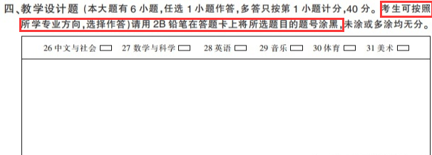
※ 着重提醒:小学科目二,最后一道教学设计题目是六选一,在答题时,一定要记得在答题卡上把所选题目的题号涂黑,否则不得分。
1.忘记填姓名、准考证号
拿到试卷**件事就是填好姓名、座位号、准考证号(用黑色钢笔或中性笔)、贴上条形码,其次才开始做题。如果忘记贴条形码或条形码损坏,手写信息有效;如果忘记手写或者书写有误,因为是机器阅卷,所以以条形码信息为准。其次,除了答题卡正面要填写姓名与座位号,背面也要填写(前提是正面信息完整)。以下是《综合素质》模拟卷答题卡,题号排列顺序是从上到下,再从左到右(★由于笔试有AB卷,答题卡排序可能不同),考生要看清题号涂答题卡。涂卡示范
↓↓↓

考小学科目二的注意,最后一道教学设计题一定要用2B铅笔涂黑学科,然后进行作答。其次,笔试教学设计题作答的学科与面试试讲学科不冲突,如果你笔试作答的是语文学科,面试的时候可以选择其他学科报考。
1.填涂时用铅笔横向涂写数笔,黑度以盖住信息点的[ ]为准。
2.如需修改,一定要用橡皮进行擦拭,不可用小刀刮或者涂改液修改。4.不得在答题卡上做任何标记,不得在草稿纸上答题,写在草稿纸上或答题卡规定区域外的答案一律无效。5.特别需要提醒报考小学的考生,科目二最后一道教学设计题目是六选一,在答题时一定要在答题卡上把所选题目的题号涂黑,未涂或多涂均无分!关于教资笔试答题卡内容及答题卡填涂注意事项,看完记得收藏,考前再看一遍,防止出错!2023下半年教资笔试下月开考,任何有关教资考试冲刺问题均可扫描下方二维码免费咨询!